Мои вкусняхи

Сводный список записей блога

--->>>> Сводный список записей блога <<<<---

28 января 2025

Глупый светильник 2

 Я некоторое время назад сделал себе глупый светильник. Полтора сезона его эксплуатации на даче показали, что не все так хорошо в его конструкции. И вот глупый светильник возвращается и наносит ответный удар.


А проблема прошлого светильника оказалась в примененном переключателе. Он оказался несколько... неподходящим. У него контактные группы оказались ненадежными.


И, соответственно, коммутация силовой части вызывала трудности. Что бы светильник нормально светил, необходимо было ловить положение рычажка переключения. Кроме того, 2 режима яркости оказались не востребованы. Слабый режим для ночника слишком силен, но слишком тускл для освещения помещения.

И было принято решение заменить переключатель кнопками Вкл и Выкл. Заодно можно сделать контроль напряжения аккумулятора так, что бы при разряде аккумулятора фонарь полностью выключался.

Если интересно - прошу под кат.

Схема включения, выключения и контроля батарейки.

Есть великое множество электронных схем включения/выключения нагрузки. По сути своей эти схемы представляют собою бистабильный каскад (триггер), состоянием которого можно управлять двумя или даже одной кнопкой. 

Примеры таких схем можно увидеть здесь, здесь или здесь... А вот тут еще больше таких схем...

Но нам еще нужно добавить автоматическое отключение по минимальному напряжению. 
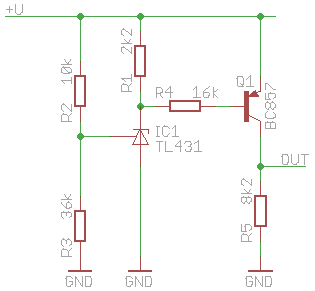
Я уже ранее приводил несколько вариантов схемы детектора разряда аккумулятора на микросхемке TL431. Попробуем еще раз взглянуть на схему №2 - Улучшенный детектор снижения напряжения на литиевом аккумуляторе:

Тут TL431 выступает в качестве компаратора, сравнивая напряжение на делителе R2R3 со своим внутренним источником опорного напряжения 2.5 вольта.

И если напряжение на делителе ниже порогового, внутренний транзистор микросхемы закрыт, через R1 течет только маленький ток собственного потребления TL431. Создаваемого этим током падения напряжения на резисторе R1 недостаточно, что бы открыть транзистор Q1.
Если же поднять напряжение питания так, что бы на выходе делителя было больше, чем 2.5 вольта - внутренний транзистор откроется, через R1 потечет ток и Q1 откроется, подавая на выход схемы высокий потенциал. 
При снижении напряжения получается обратная картинка - как только напряжение снизится ниже порогового - Q1 закроется и на выходе схемы напряжение исчезнет. 

На выход этой схемы можно подключить управляющий транзистор, например, N-канальный полевик. И схема будет включать и отключать нагрузку в зависимости от напряжения питания.
Но нам же нужно немножко другое. 
Попробуем перенести каскад с TL431 в цепь нагрузки. Тогда при закрытом полевом транзисторе от батареи отключенной будет не только нагрузка, но и TL431 со всей своей обвязкой.... И потребление от батареи будет определяться утечками транзистора Q1 и силового полевика. А это даже не единицы микроампер, а еще меньше. Мой лабораторник честно сказал - 0 мкА.

Останется только добавить пару кнопок включения и выключения.


Здесь транзистор Q1 управляет силовым ключом Q2, который уже коммутирует нагрузку.
Параллельно нагрузке подключена микросхема TL431 со своей обвязкой.

В исходном состоянии транзисторы закрыты, нагрузка и TL431 обесточены.

Нажатие на кнопку SW1 принудительно открывает силовой транзистор Q2, подавая питание на нагрузку. Если напряжение питания достаточное, TL431 откроет транзистор Q1, тем самым зашунтировав кнопку SW1.
И нагрузка будет включена до тех пор, пока напряжение питания не упадет ниже порогового. 

Когда же напряжение питания упадет ниже порогового уровня, транзистор Q1, а за ним и Q2 начнут закрываться. Напряжение на делителе и TL431 начнут уменьшаться, тем самым ускоряя закрытие транзисторов и полностью обесточивая нагрузку.

Напряжение отключения определяется делителем R4R5 определяется формулой

Uпорог = 2.5 * ( 1 + R4/R5 )

и для указанных на схеме номиналов составляет около 3.07 вольт.

А как же выключить нашу нагрузку, не дожидаясь разряда батарейки? А все просто. Достаточно принудительно закрыть один из транзисторов. Удобнее это сделать с транзистором Q1, подав на его базу потенциал эмиттера при помощи кнопки SW2.

Особенностью схемы является  приоритетность кнопки включения SW1. При нажатой кнопке нагрузка будет всегда включена, пока нажата кнопка, независимо от схемы контроля напряжения  и кнопки выключения. 
В случае светильника/фонарика это позволит его использовать в экстренных ситуациях, когда аккумулятор уже разряжен ниже порогового уровня. 
Но это так же является и минусом - случайное зажатие и удержание кнопки включения может полностью разрядить аккумулятор.

Светильник.


Зарядная часть для аккумулятора - на ТР4056.
Ток заряда аккумулятора определяется резистором R2. Ток задается формулой I(мA) = 1200/R(кОм) и для указанного на схеме номинала составляет около 800 мА.

Зарядный разъем 6-выводный Type-C.

В качестве индикации состояния заряда применен RGB-светодиод с отдельно выведенными анодами и катодами светодиодов. Красный и зеленый диоды сигнализируют о процессе зарядки и ее завершении. Оставшийся синий светодиод включен как нагрузка и светится все время, пока включен светильник.

Каскад включения-выключения я описал выше. 

Драйвер светодиодов выполнен на повышайке МТ3608. 
Ток через светодиоды определяется резистором R12 и определяется формулой I(мА) = 600/R(Ом) и для указанного на схеме номинала 22 Ом ток светодиодов составляет порядка 27 мА. 
Особенность такого стабилизатора на повышайке в том, что нагрузка должна быть рассчитана на напряжение, большее нежели напряжение питания. Поскольку к нагрузке всегда прикладывается напряжение питания через дроссель L1 и диод D1. И если нагрузка рассчитана на меньшее напряжение, то каскад не сможет стабилизировать ток через нагрузку.
Поэтому для данной схемы необходимо минимум 2 последовательно включенных светодиода. Падение на них будет около 6 вольт, что уже больше напряжения питания.

Дроссель - ищется по типоразмеру 06030 или 0630...


Каскад R11D2 - это защитный каскад для МТ3608 в случае обрыва нагрузки. При его отсутствии напряжение на выходном конденсаторе при отсутствии нагрузки может превысить максимальное для МТ3608 напряжение 30 вольт. Что бы этого не случилось  - и добавлен стабилитрон D2 с напряжением стабилизации 27 вольт. 
Наличие этого каскада так же ограничивает количество последовательно включенных светодиодов в нагрузке.

При прямом падении напряжения на светодиоде в районе 3 вольт безопасное количество последовательно включенных светодиодов - от 2 до 8.

Если необходимо большее количество светодиодов, их можно подключить параллельными цепочками, каждую через свой токоограничивающий резистор (R13 на схеме). При одинаковых светодиодах и одинаковых токозадающих резисторах ток через все цепочки будет одинаковый (в пределах разброса параметров элементов). При этом ток будет стабилизироваться по первой цепочке, подключенной через R12.

Ток потребления.

Здесь следует помнить о КПД преобразователя и законе сохранения энергии. Сколько мощности будет закачано в светодиоды, столько будет выкачано из батареи + КПД.

Пусть у нас 2 цепочки по 8 светодиодов. Ток через каждую цепочку 27 мА, напряжение на цепочке - около 24 вольт.
Итого мощность, потребляемая светодиодами - (27+27)*24 = 1.31 Вт.

Смотрим КПД преобразователя.

Примем КПД за 90%.

Тогда от батареи  будет потребляться мощность 1.31 / 90% = 1.46 Вт.

Поскольку МТ3608 стабилизирует ток светодиодов, их потребление не будет зависеть от входного напряжения. Соответственно, ток, потребляемый от аккумулятора, будет зависеть от напряжения аккумулятора.
При 4.2 В это 1.46 / 4.2 = ~0.35А
При 3.7 В это 1.46 / 3.7 = ~0.39А
При 3.2 В это 1.46 / 3.2 = ~0.45А

Кстати, дроссель должен быть рассчитан на удвоенный ток потребления.

В принципе, для автономного светильника этого достаточно. Нормальный аккумулятор должен проработать часов 6. Но если нужен более яркий светильник, то можно попробовать уменьшить токозадающий резистор (или добавить еще несколько цепочек светодиодов). Но тут нужно помнить про максимально допустимые характеристики МТ3608 и допустимый ток дросселя.

Я бы не советовал выдавать на светодиоды более 4 ватт. Это 4.5 Вт потребления от аккумулятора и ток от 1.1 до 1.5 А (в зависимости от напряжения на аккумуляторе).

Ну и еще нужно помнить, что светодиод 65% своего потребления рассеивает в виде тепла.

Печатная плата.

Печатная плата разведена в одном слое плюс три перемычки. Перемычки могут быть выполнены тонким монтажным проводом в лаковой изоляции, по ним сильный ток не течет.

Печатная плата выполнена в размер панельки под аккумулятор типоразмера 18650 и может быть приклеена к дну панельки на двусторонний скотч.



Герберы этой версии платы.

Мне было лень делать плату (тем более, мне нужно три одинаковых платы).
Поэтому я сделал версию платы для заказа на заводе.


Герберы для заводской платы.

От одного не совсем успешного проекта у меня остались алюминиевые платы под 2 цепочки диодов по 7 шт.


И как раз три этих платы пойдут в три светильника. 

Если нужно, то вот герберы этих платок.

Конструктив.

Я еще не определился с корпусами и рассеивателями. Но пробный вариант собрал в кусочке кабель-канала 25х25мм.

Когда (если) получится подобрать что то более культурное, светильник переедет в другой корпус.





5 комментариев:

  1. Андрей,,приветствую вас.Рад вам услышать.
    Предыдущий проект реализовать не удалось,всвязи с чрезмерной ценой дисплея и Мега 32 на Али, да и все это есть в Часы2,еще и с цветным дисплеем!
    Такими светильниками тоже пользуюсь давно и аналогично не доволен стабильностью работы.Заинтересовался и точно буду делать минимум 4 шт.

    ОтветитьУдалить
    Ответы
    1. Извиняюсь. С утра, не проснулся и прочитал без очков.Написанное уже не редактируется("не вырубить топором"🙂.
      Спутал с китайскими.Давно "руки чешутся", переделать их.

      Удалить
    2. Я перевыложил герберы и слегка подкорректировал схему, добавилась емкость по входу зарядника.

      Удалить
    3. Касательно проекта на ST7920 - я уже вам говорил, что мне нужно было куда то утилизировать дисплей, который валялся мертвым грузом несколько лет.

      Удалить
    4. Я помню ваши аргументы по утилизации дисплея.Для вас-это правильное решение.Покупать специально-это дорого, да и не нравится этот дисплей.Видимо не судьба.

      Удалить

======= !!! ВНИМАНИЕ !!! ======================================================================
Гугл умный и боится спама. Поэтому иногда ваши комментарии Гугл отправляет мне на премодерацию. Отправлять или нет - решаю не я, а алгоритмы Гугла. Если ваш комментарий не появился сразу, значит я получу уведомление и опубликую ваш комментарий через некоторое время. Я стараюсь это делать достаточно оперативно.