Мои вкусняхи

Сводный список записей блога

--->>>> Сводный список записей блога <<<<---

26 мая 2023

Очередная переделка питания мультиметра на литий

 


У меня несколько мультиметров. Основной лежит на столе, а вспомогательные - в шкафу.

И, как всегда, в самый неподходящий момент, в стареньком китайце M890G села "крона".

И процесс перевода мультиметра на питание от лития начался.

Из требований к питанию от лития:

  • Один литиевый аккумулятор - соответственно, нужна повышайка
  • Повышайка должна работать только когда включен мультиметр
  • Функционал автоотключения мультиметра должен сохраниться
  • Символ севшей батарейки на дисплее должен зажигаться при понижении напряжения на литиевой батарейке
В качестве повышайки я хотел применить MT3608 - мелкий и достаточно мощный Step-Up, частота преобразования 1.2 МГц, есть вход выключения, низкое потребление в выключенном режиме... Ну и их есть у меня немножко..

Сначала была найдена в сети схема мультиметра. И этих схем оказалось несколько, с отличиями в мелочах. Но меня интересовала не вся схема, а только ее часть, а именно - схема автоотключения питания и сенсор пониженного напряжения питания.

Схема мультиметра с автоотключением была найдена на сайте sxemy-podnial.net.ru

На сайте texnic.ru есть схема и подробное описание принципа работы мультиметра. Увы, эта схема без автоотключения, но может пригодится кому поковыряться в потрохах. Зато там отдельный контроль разряда батарейки на транзисторе. Эта же схема, но покрупнее

 

Но за основу все же возьму вышеприведенную схему с сайта sxemy-podnial.
Узел автоотключения покрупнее:


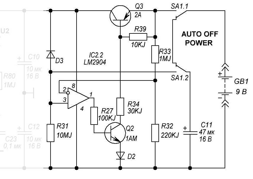
Пользуясь этой схемой, как подсказкой, я срисовал схему со своего мультиметра:


Принцип работы прост. Когда выключатель выключен - к батарейке подключен конденсатор С1 емкостью 47 мкФ. Конденсатор постоянно заряжен до напряжения батарейки, попутно разряжая ее током утечки, хотя эта утечка у исправного конденсатора пренебрежимо мала.

Что происходит при включении?
Конденсатор отключается от батарейки и подключается к резистору R1 сопротивлением 10 мегаом, неинвертирующему входу операционного усилителя и к диоду D1.
Вторая группа контактов подключает плюс батарейки к делителю R2R3 и к эмиттеру транзистора Q2.
В первый момент транзисторы Q1Q2 закрыты. Напряжение с заряженного конденсатора попадает через диод D1 в цепь питания операционного усилителя  и всего мультиметра. Как только операционный усилитель получает питание, он начинает работать в данном включении, как компаратор, сравнивая напряжение на конденсаторе и напряжение с делителя R2R3.
Пока конденсатор заряжен и его напряжение больше, чем напряжение на делителе - на выходе операционного усилителя будет высокий потенциал, который откроет транзисторы Q1Q2 и напряжение питания от батарейки поступит на схему мультиметра. 
Весь этот процесс протекает достаточно быстро и не успевает разрядить конденсатор С1, хотя немножко энергии высосать из конденсатора успевает. Оставшаяся энергия медленно и печально утекает из конденсатора через резистор R1. В какой то момент напряжение на конденсаторе станет ниже напряжения на делителе R2R3 и на выходе операционного усилителя появится низкий уровень. Транзисторы Q1Q2 закроются, отключая батарейку от мультиметра. Мультиметр радостно высосет остатки энергии из конденсатора через диод D1 и выключится. При этом к батарейке останется подключен только делитель R2R3, потребляя ток 9В/(220кОм+1МОм) = 7.4 мкА. Диод в эмиттерной цепи Q1 повышает стабильность закрытия транзистора при низком уровне на выходе ОУ.
При выключении мультиметра выключателем конденсатор заново заряжается от батарейки и все начинается сначала.

Выход ОУ имеет два четко определенных состояния - и это можно использовать для включения и выключения преобразователя. Поэтому на схеме я дорисовал пунктиром сигнал EN, который можно будет использовать в нашей схеме управляемой повышайки.

Но повышайка с обратной связью, коей является МТ3608, будет делать на выходе напряжение, не зависящее от входного. И отслеживать уровень заряда аккумулятора штатными средствами не получится. Нужно думать.

Поскольку я не первый, кто переделывает мультиметр на литий, я немножко погуглил, как данный вопрос решают другие радиолюбители.

Практически такая же идея интеграции повышайки и схемы автовыключения была найдена на vlab.su. А вот тут - hardlock.org.ua - чуть более подробное описание, схема на МТ3608 и контроль напряжения батарейки.

Кстати, интеграция преобразователя со схемой автовыключения дает еще одну плюшку, получающуюся "автоматически".
Если к конденсатору С1 подключен разряженный литиевый аккумулятор, то при попытке включения мультиметра, когда часть энергии конденсатора потратится на первичную запитку ОУ и мультиметра, напряжения на конденсаторе просто не хватит для переключения компаратора и открытия транзисторов Q1Q2. Т.е. без дополнительных усилий получается "автоматическая" защита от переразряда аккумулятора. При низком напряжении мультиметр просто не включится. 
Возможно, придется подобрать делитель R2R3, но  как заметил hardlock (см. вторую ссылку) - стандартного делителя 1МОм:220кОм как раз хватает для того, что бы мультиметр перестал включаться при напряжении 2.9-3 вольта. 

Осталось разобраться с индикацией разряда аккумулятора. На схеме с сайта texnic.ru это отдельная схема на транзисторе, которая сравнивает напряжение батарейки с каким то пороговым напряжением. Можно ее переделать - и все будет хорошо. Но в моем мультиметре не было такого транзистора. Я аккуратно снял дисплей и увидел, что 4 контакт дисплея, отвечающий за символ разряда батарейки, идет прямо в "каплю" микросхемы. Что, кстати, видно и на схеме с сайта sxemy-podnial.net.ru:

Придется ставить свой транзистор, отрезав дорожку от "капли" к 4 контакту дисплея. 

По правильному, что бы отобразить сегмент на ЖК дисплее, нужно на него подать меандр, как и на подложку, но в противофазе. А что бы погасить - подать тот же меандр, но в одинаковой с подложкой фазе.
Но можно поступить и проще, хотя это не очень полезно для ЖК-дисплея. Можно сегмент соединить через резистор с подложкой - тогда сегмент не отображается. А при необходимости его включения  - просто подключать транзистором сегмент к общему проводу. В таком режиме сегмент быстрее деградирует, но нам это не критично, поскольку включенный символ разряда батарейки - это сигнал к необходимости зарядить аккумулятор.

И, что бы не изобретать своё, я решил повторить схему hardlock -а почти без изменений. 

В результате получилась вот такая схема:

Это управляемая повышайка на МТ3608 и стандартный зарядник лития на ТР4056.

Как пишут в этих интернетах, питание мультиметра должно быть максимально близким к 9 вольтам. Типовое напряжение обратной связи МТ3608 - 600 мВ. Соответственно, делитель R5R6 при 9 вольтах питания должен выдавать 0.6 вольта в средней точке. При идеальных резисторах и идеальной МТ3608 указанные на схеме номиналы дадут выходное напряжение преобразователя 9,018 вольта. Что бы не искать точный резистор33,5кОм, можно взять резистор 33 кОм. Тогда выходное напряжение, в теории, будет 9,145 вольт. 

Или напаять в 2 этажа резисторы 36кОм и 470кОм. Их параллельное включение даст нам сопротивление 33,439кОм. В идеальном случае выходное напряжение повышайки будет 9,033 вольта. Если взять параллельное включение 36кОм и 510кОм - то результирующее напряжение будет 8,986 вольт. Но это - ловля блох в условиях 5% резисторов и допуска на напряжение обратной связи у МТ3608. Можно поставить обычные резисторы 36кОм и 470кОм - и потом подогнать напряжение, рассчитав параллельное к 36кОм дополнительное сопротивление, померяв выходное напряжение преобразователя и напряжение обратной связи. Или поставить 33кОм и не париться. плюс-минус 0,2 вольта для мультиметра роли не будут играть.

Резистор R7 - это подтяжка разрешающего входа к земле. Что бы запустить преобразователь без мультиметра - можно соединить перемычкой контакты Compare и +9v.

Тогда преобразователь включится и можно будет проверить его работу (и подобрать резисторы ОС). В нормальном режиме контакт Compare подключается к выходу ОУ в схеме автовыключения - см. сигнал EN на моей схеме автовыключения.

Осталось разобраться с индикацией разряда аккумулятора. За основу была взята схема hardlock-а. 

Схема собирается на отдельной маленькой плате и монтируется возле дисплея. Питание +U_mult берется со схемы питания мультиметра после схемы автовыключения. Т.е. с коллектора Q2 (см. мою схему автовыключения). 

Мне было проще подключиться к выводу 8 операционника. С него же (вывод 4) была взята и земля.
+Vbat подключается непосредственно к плюсу аккумулятора. 
LCD_COM - подложка ЖК-дисплея, вывод 1 дисплея.
LCD_BAT - символ батарейки - вывод 4 дисплея.

С учетом того, что TL431 здесь работает немножко не в режиме, возможно придется подобрать резистор R9. Для этого можно взять 1МОм-ный переменник/подстроечник и, подав на +Vbat напряжение, при котором должен зажигаться символ севшей батарейки, добиться зажигания этого сегмента. 

При указанных на схеме номиналах резисторов мой экземпляр TL431 зажигает символ батарейки при напряжении в районе 3.22-3.23 вольта.

В выключенном режиме потребление от аккумулятора определяется: 

  • утечкой в ТР4056 - менее микроампера - можно пренебречь
  • собственным потреблением МТ3608 в выключенном режиме - порядка 1 мкА
  • током через делитель обратной связи (R5R6) - около 7 мкА
  • током через делитель датчика низкого напряжения - R8R9 + втекающий по управляющему входу ток TL431. Здесь суммарно тоже около 6-8 мкА. Делитель дает 3-4 мкА, остальное "досасывает" ТЛ-ка.
  • После срабатывания автовыключения добавляется еще делитель возле ОУ. Там добавится еще около 3 мкА.
Инструментальные измерения показали близкий результат - 14-15 мкА в выключенном режиме.

Минус такой доработки - теперь конденсатор, отвечающий за автовыключение, заряжается не до 9 вольт "Кроны", а до напряжения аккумулятора минус падение на диоде Шоттки в повышайке.
Со штатным конденсатором 47 мкФ мультиметр выключился при питании 3.2 вольта через 4.5 минуты, при питании 3.8 вольта - через 5 с хвостиком минут. Поэтому имеет смысл увеличить данный конденсатор до 100-200 мкФ. Я себе поставил 100 мкФ. Время работы при напряжении 3.8 вольта составило около 9 минут. От свежезаряженного аккума - почти 12 минут.

Монтаж выполнен на двух платах. Большая плата с преобразователем и зарядкой размещена вместе с аккумулятором в отсеке для кроны, а плата контроля напряжения приклеена на 2сторонний скотч к плате мультиметра возле дисплея.

Плата преобразователя

Плата контроля низкого напряжения

Немного фото "в интерьере"









Прошивка. Коммерческая тайна, не дам.

3 комментария:

  1. Интересно, элегантно.
    Но я наупражнялся с повышайками досыта. За сомнительную необходимость получения 9в от лития, платил нещадным жором аккума.Все , что питалось от"Кроны", оставил под нее . Режим работы у меня щадящий, да и просто держу в запасе одну батарейку.Получается бюджетно.
    В качестве повышайки, в последнее время стал использовать LM2733.Сама микросхема миниатюрная Sot23-5, да и обвязки минимум.
    Еще почитаю вашу статью, осмыслю.

    ОтветитьУдалить
    Ответы
    1. Если мне не изменяет память, мы этот вопрос уже с вами разбирали. Закон сохранения энергии и КПД повышайки никто не отменял. Соответственно, из лития потребляется в 3 раза больший ток, нежели потребление по 9 вольтам. Поэтому и нужно отключение повышайки. Которое и реализовано.

      Удалить
  2. Кстати.Два моих мультиметра работают от 2хААА, спецом так подбирал, чтобы уйти от Кроны.Испольую Ni-MH аккумчики, вообще удобно.

    ОтветитьУдалить

======= !!! ВНИМАНИЕ !!! ======================================================================
Гугл умный и боится спама. Поэтому иногда ваши комментарии Гугл отправляет мне на премодерацию. Отправлять или нет - решаю не я, а алгоритмы Гугла. Если ваш комментарий не появился сразу, значит я получу уведомление и опубликую ваш комментарий через некоторое время. Я стараюсь это делать достаточно оперативно.