Мои вкусняхи

Сводный список записей блога

--->>>> Сводный список записей блога <<<<---

05 октября 2023

Matrix clock

 

Были у меня еще с советских времен спаянные из конструктора часы на вакуумном индикаторе ИВЛ1-7/5 и МС К145ИК1901. 
Эти часы пережили переезд из разных корпусов, индикатор и микросхема сменили 2 платы..

Но в какой то момент часы сказали что всё, дальше они не хотят, упали на пол и у индикатора отломался штенгель. И жидкий вакуум вылился из индикатора. 
Увы, канистры с жидким вакуумом у меня не было, а без него индикатор не показывает.
Так что пришлось думать, чего сделать. 

Вариантов было немного. 
1. Купить такой же ИВЛ
2. Сделать на больших семисегментниках
3. Купить комплект матричных индикаторов и сделать на них.

Выбор пал на матричные индикаторы зеленого цвета.

Под размер матрицы был подобран соответствующий корпус - Z-51

Передняя крышка была заменена на кусок прозрачного акрила, который был затонирован пленкой. 

Внутреннее пространство имеет ширину порядка 150 мм. Но у китайцев по акционным ценам можно заказать только платы до 100*100 мм. 
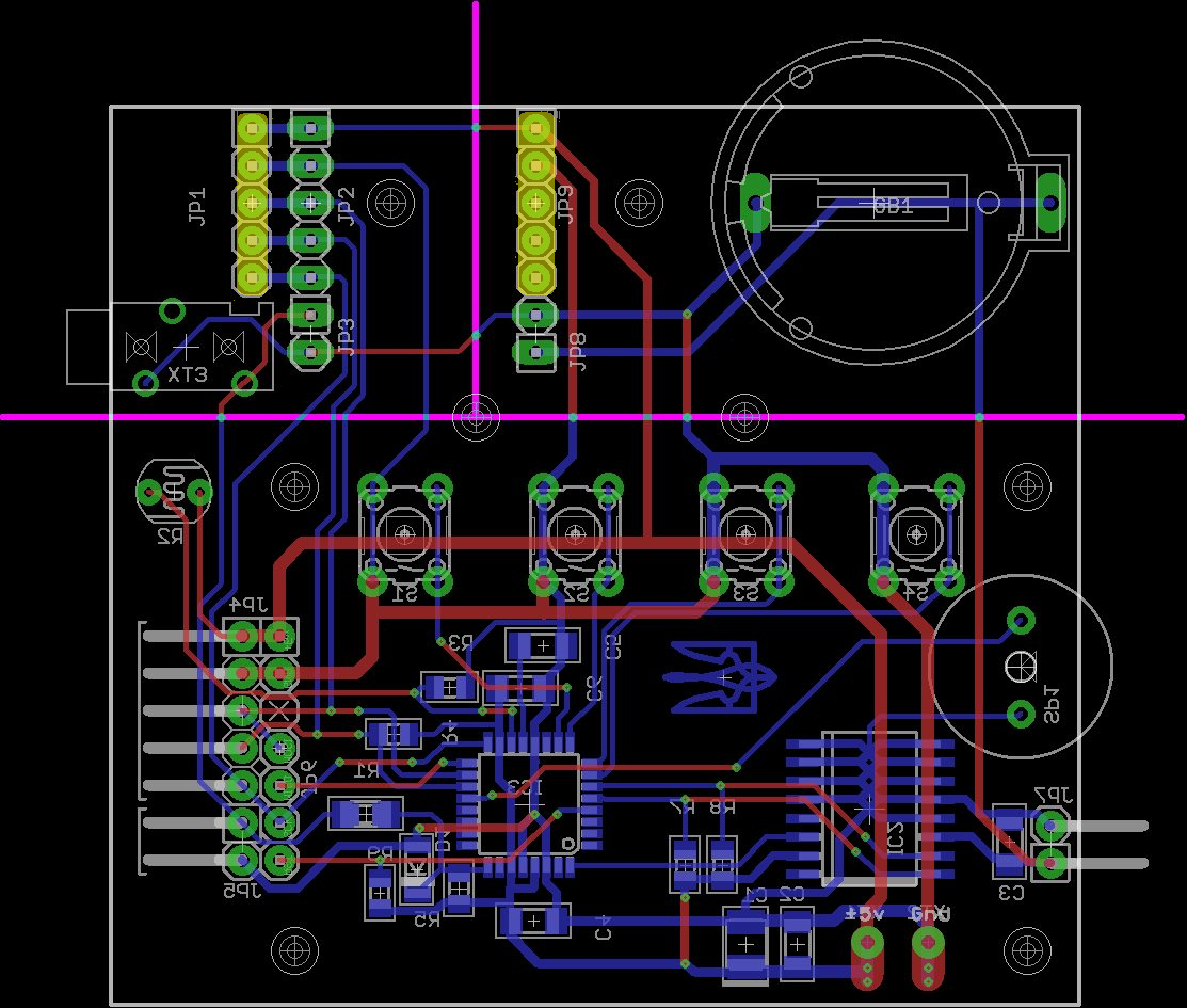
Поэтому пришлось продумать внутреннее размещение начинки в корпусе, разделить плату на три части и объединить их в одной плате для заказа.

Расположение задумано было вот такое

Центральная часть платы фиксируется на штатных стойках корпуса. 
Правая часть платы крепится непосредственно к корпусу, на ней гнездо для батарейки и PBS-гнездо для крепления матрицы.
Левая часть - на ней запланировано гнездо для фиксации и подключения дисплея, а так же аудиоразъем 3.5 мм для подключения внешнего датчика температуры D18B20 по двухпроводной схеме.

Платы соединяются между собой монтажным проводом.

Для уменьшения высоты из матричного модуля были выпаяны цанговые гнезда и матрицы впаяны непосредственно в плату.

Теперь можно приступить и к схеме, а потом и к разводке платы.

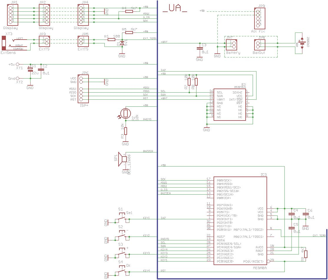
Схема

Схема в PDF.

Разводка платы.


Розовые линии - это разрезание платы на три части. 
Что бы у китайцев не возникли вопросы - все три платы соединены фиктивными дорожками, дублирующими соединения монтажными проводами.

Герберы

Присутствующие на схеме коннекторы - на самом деле не коннекторы, а отверстия для монтажных проводов. И их устанавливать не надо. Установить необходимо только гнезда JP1 и JP9 - в них вставляется матричный модуль (отмечены желтой заливкой).

При желании можно еще запаять PBS-гребенку JP6 для подключения программатора.

Окончательная прикидка компоновки.

Готовое изделие.



Прошивка и фьюзы.

Upd: (Дякую Руслану з Волині)

Как оказалось, матричные сборки в Поднебесной бывают двух видов. И отличаются они направлением передачи данных между матрицами. Тут можно (наверное) ориентироваться на шелкографию на обратной стороне.

Первый вариант - направление передачи данных между матрицами - слева направо.


Второй вариант - передача между матрицами - справа налево (хотя на самих матрицах последовательность столбцов идет слева направо - т.е. 25..31,  17..24,  9..16,  1..8)


И в таком случае картинка получается с переставленными местами элементами изображения


Соответственно, для таких случаев собрано 2 варианта прошивки.

Прошивка для варианта слева направо

Прошивка для варианта справа налево

Фьюзы  Low:0xE4 High:0xD1


Управление.

Кнопки выходят на заднюю панель. 

Левая кнопка "Выбор" - выбирает изменяемый режим - установка будильников, установка времени или установка даты. 

Правая кнопка - "Ок" - подтверждает выбор и сохраняет измененное значение.

Кнопки "Плюс" и "Минус" меняют редактируемые значения.

Короткое видео, снятое трясущимися руками на бутерброд с пармезаном и хамоном.


P.S. Этому проекту уже более 2 лет, часы трудятся у родителей.

______________________________

Дополнение про китай-клоны DS18B20

Некоторые китайские клоны DSок не умеют работать по 2-проводной схеме. 

Схема включения DS с паразитным питанием

При типовом включении ни начинают греться и или не работают, или работают, но меряют чушь.
В таких случаях достаточно сделать для DS-ки имитацию трехпроводной линии. Вот так:


______________________________


PS. Плати є у мене (по Україні), також є плати від партнера - OLX

7 комментариев:

  1. Доброго дня. А плати можете виложити доступні для скачування ?

    ОтветитьУдалить
    Ответы
    1. Виклав гербери (вони були викладені, але я просто забув посилання додати). Є і готові плати. Можу НП вислати.

      Удалить
    2. Я не заробляю на цьому. Тому - скільки не шкода. Або просто будь-який донат на ЗСУ - і ваше слово, що ви його відправили)))

      Удалить
    3. 0977451919 мій вайбер, дайте номер карти куди кинути за плату, в мене теж електроніка не заробіток, я вас розумію, а на ЗСУ донатим постійно.

      Удалить
    4. Я зазвичай відправляю плати і кладу всередину папірця з номером карти. Так правильно. Товар отримали? Задовольнив? Кидаєте копійку. Не отримали - то і не платите.
      Тому кидайте відділення НП та отримувача - і я днями відправлю.
      Я в ТГ @GoldenAndy, в вайбері - 0506985846

      Удалить

======= !!! ВНИМАНИЕ !!! ======================================================================
Гугл умный и боится спама. Поэтому иногда ваши комментарии Гугл отправляет мне на премодерацию. Отправлять или нет - решаю не я, а алгоритмы Гугла. Если ваш комментарий не появился сразу, значит я получу уведомление и опубликую ваш комментарий через некоторое время. Я стараюсь это делать достаточно оперативно.